伟德体育(victor1946)官方网站-Unique Platform
集团主页
|
网络
|
校内门户
|
English
|
首页
关于我们
伟德体育简介
公司历史
公司图片
公司机构
团队力量
在职教师
课题组长
院士
客座教授
博士后
光荣退休
纪念先贤
课题组
物理化学
无机化学
分析化学
有机化学
高分子化学
应用化学
化员工物学
系所中心
化员工物学系
应用化学系
无机化学研究所
有机化学研究所
分析化学研究所
物理化学研究所
理论与计算化学研究所
高分子科学与工程系
纳米化学研究中心
伟德官方网站分析测试中心
化学基础实验教学中心
北京核磁共振中心
伟德官方网站合成与功能生物分子中心
伟德官方网站软物质科学与工程中心
重点实验室
北京分子科学国家研究中心
生物有机分子工程教育部重点实验室
高分子化学与物理教育部重点实验室
测试平台
招聘信息
学位与课程
本科生
研究生
教学下载区
员工园地
新闻公告
员工党建
实习就业
员工事务
学报期刊
大学化学
伟德体育通讯
物理化学学报
党建
党组织概况
党建动态
支部风采
党的知识
工作流程
安全
工会
首页
关于我们
+
伟德体育简介
公司历史
公司图片
公司机构
团队力量
+
在职教师
课题组长
院士
客座教授
博士后
光荣退休
纪念先贤
课题组
+
物理化学
无机化学
分析化学
有机化学
高分子化学
应用化学
化员工物学
系所中心
重点实验室
+
北京分子科学国家研究中心
生物有机分子工程教育部重点实验室
高分子化学与物理教育部重点实验室
测试平台
招聘信息
学位与课程
+
本科生
研究生
教学下载区
员工园地
+
新闻公告
员工党建
实习就业
员工事务
学报期刊
+
大学化学
伟德体育通讯
物理化学学报
党建
+
党建动态
支部风采
党的知识
工作流程
安全
工会
招聘信息
员工园地
办公服务导航
办公电话
在线办公
业务办理
教师ftp
常用下载
员工会
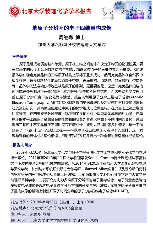
【伟德官方网站物理化学学术报告】单原子分辨率的电子四维重构成像
时间:2019-08-08 来源:伟德体育 访问量:
版权所有:伟德体育(victor1946)官方网站-Unique Platform
地址:北京市海淀区成府路292号
邮编:100871
电话:010-62751710
传真:010-62751708
教师ftp
在线办公